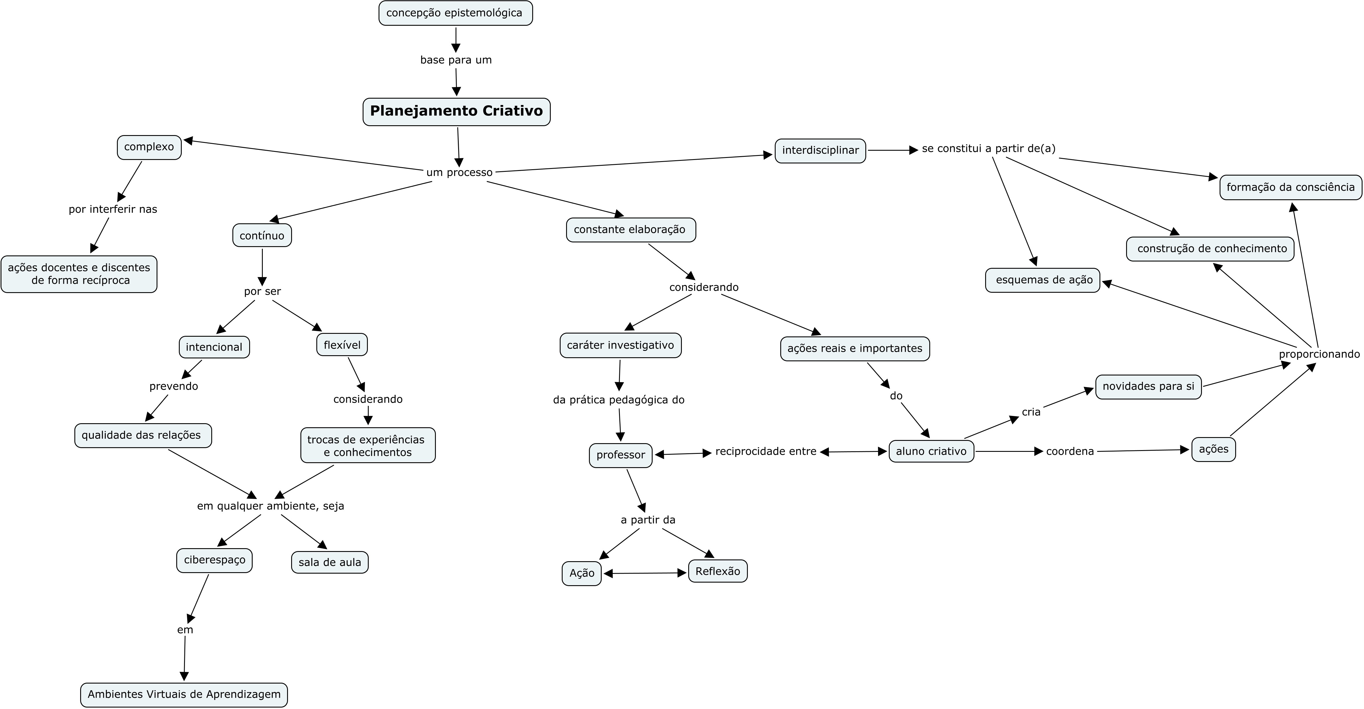
Ser criativo é a possibilidade de coordenar ações, na criação novidades para si (Piaget, 2001). Uma prática pedagógica calcada na criatividade, por sua vez, requer a experiência com ideias, exploração e resolução de problemas. Collares et al. (2009), assume o planejamento como algo complexo, contínuo e em constante elaboração e essa é a ideia defendida nesse estudo. O mesmo deve inferir a respeito do pensamento do aluno e compor, através da observação e da intervenção, o contexto mental dos acontecimentos da sala de aula. Tal prática necessita que o professor reflita sobre a sua docência, junto a parceiros que o auxiliarão a estudar teoricamente um conteúdo e poderão dar consistência às suas ações. Por fim, o educador deve assumir uma postura de pesquisador, com o intuito de teorizar a respeito das aprendizagens que essas ações promovem, tanto para o aluno quanto a ele próprio.

Nessa perspectiva, o ato de planejar torna-se um processo de ação-reflexão-ação próprio de um processo criativo inerente à construção do conhecimento tanto por parte do professor quanto por parte do aluno. Segundo Collares (2008), a presença docente deve ser curiosa e atenta, convidando os alunos a compartilharem suas hipóteses, instituindo a interdependência e a indissociabilidade das ações docentes e discentes. Assim, as ações discentes são acolhidas como reais e importantes e as ações docentes tornam-se investigativas, o que impõe um planjamento permanente (IBID, 2008). Compreender torna-se um ato de construir estruturas de assimilação, invalidando a ideia presente na escola de que é preciso proceder a intermináveis repetições (BECKER, 2001).

Portanto, uma prática criativa, no sentido de ação pedagógica que valorize a criação das novidades para os envolvidos, precisa tornar o ambiente de aprendizagem agradável e atrativo, seja ele virtual ou não, de forma que os alunos possam se envolver profundamente nas atividades propostas. Para isso é importante que sejam trabalhadas temáticas do interesse dos alunos, através de recursos que despertem a sua curiosidade.

Mapa Conceitual

Apresentação de Slides


Referências:

BECKER, Fernando. Educação e Construção do Conhecimento. Porto Alegre: Artmed Editora, 2001

PIAGET, Jean. Criatividade. In: VASCONCELO, Mário Sérgio (org.) Criatividade: psicologia, educação e conhecimento novo. São Paulo: Moderna, 2001.